The Chief Electoral Office is responsible for exercising general direction and supervision over the administrative conduct of elections and for enforcing fairness, impartiality and compliance with the Elections Act, 1991.
Role
It is the duty of the Chief Electoral Officer:
- to exercise general direction and supervision over the administrative conduct of elections and to enforce on the part of election officers fairness, impartiality and compliance with this Act
- to issue to election officers those instructions that he or she considers necessary to ensure effective execution of this Act
- to perform all other duties that are imposed on him or her under this Act
Mandate
The mandate of the Chief Electoral Office includes:
- Preparing of various reports for tabling in the House of Assembly and/or publishing
- Exercising of general direction and supervision over the administrative conduct of elections
- Enforcing on the part of election officers, fairness, impartiality and compliance with the Act
- Administering of the election finance provisions of the legislation as they pertain to registered parties and candidates
Vision
The vision of the Chief Electoral Office is:
- To be an effective and efficient organization with a professional and dedicated staff committed to (a) meeting our mandate and (b) the integrity of the electoral process
- To be an organization that challenges and encourages staff to be creative in finding ways to improve service to those we serve
- To be an organization that, through impartiality, excellence, professionalism, inspires confidence in all those involved in the electoral process
Goals
The goals of the Chief Electoral Office are:
- To continue to improve our accuracy of the electoral list through a combination of initiatives done provincially and/or cooperatively with the federal government
- To ensure staff have the required new technology and other professional skills in order that we may provide a reliable and consistent service to those we serve
- To provide electors with the information and mechanisms they require to participate in the electoral process
- In consultation with elected officials, support legislative changes that will result improvements to the electoral list
- To meet with all returning officers at least once between major electoral events
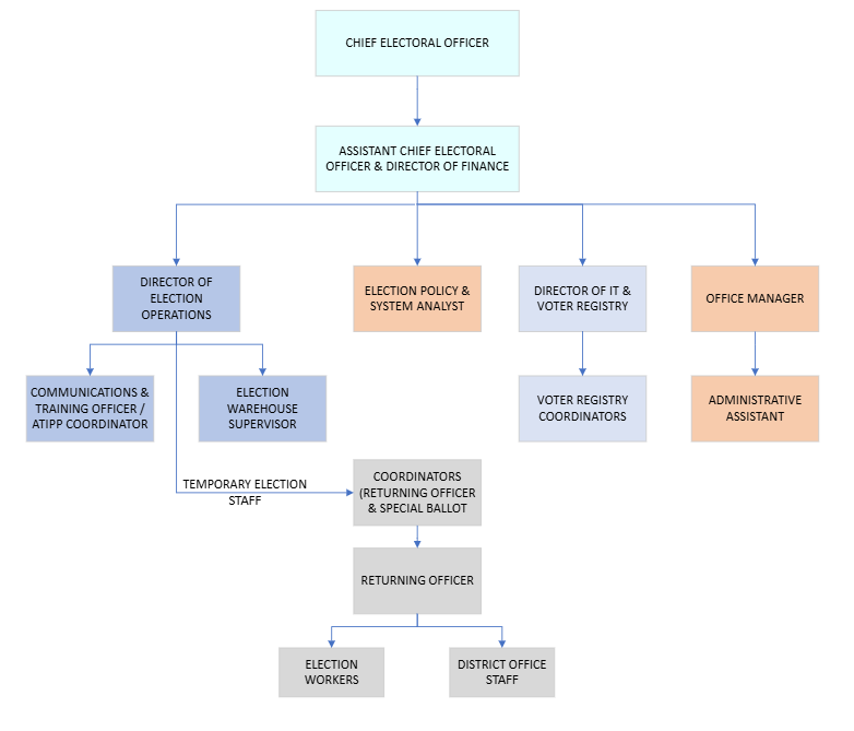
Who works at Elections NL?
Elections NL has 11 permanent staff members. The office is organized in the following way:

Who works at Elections NL during an election?
During an election, our office staff contingent increases due to the increased requirement for logistical and administrative support.
For other special events, such as on advance polling day and for the Special Ballot count, our election staff contingent at headquarters increases temporarily.
Who works in the electoral districts during an election?
Each electoral district has what is called a ‘Returning Office’ which coordinates the election from the district level. Each Returning Office is staffed with a Returning Officer (who is like the district election manager), an Election Clerk (who is like the district election assistant manager) and a Special Ballot Officer (who coordinates Special Ballot voting within the district).
What legislation governs Elections NL?
What does Elections NL do prior to an election call?
We maintain a constant state of readiness and must ensure that all those involved in the electoral process (i.e. candidates, parties and electors) are aware of their rights and obligations under the law. We have a full contingent of permanent, temporary and field staff, including Returning Officers, Election Clerks and Special Ballot Officers.
Prior to an election call, training for all district Returning Officers, Election Clerks and Special Ballot Officers takes place.
What does Elections NL do during an election?
During an election, our staff executes all the plans and procedures we have been working on for the last four years. According to legislation, the Chief Electoral Officer must enforce on the part of election officers fairness, impartiality and compliance with the Act. He or she must also exercise general direction and supervision over the administrative conduct of elections.
During an election we have a responsibility to provide the electorate with the information required to vote. We focus on disseminating information on where and when to vote, the voting options that are available, advance poll and election day polling locations, and important contact information.
What does Elections NL do following an election?
Immediately following an election, many administrative tasks are completed, such as paying election officials and polling station rental fees.
Also following an election, all procedures and processes are evaluated. An analysis of the events that transpired during the election is completed. Committees are formed and plans are made for the next election. Additionally, the voters list is continually updated and reports are published and submitted to the House of Assembly.
Within four months of election day, all candidates are required to file the “Campaign Period Financial Statements for a Candidate in an Election” along with supporting schedules and audit reports. Once filed, these statements are reviewed by Elections NL to ensure compliance with the Elections Act, 1991 . After they are reviewed, a subsidy is paid to campaigns that meet the eligibility criteria.
The services provided by Elections NL must be available between electoral events and the staff (both at headquarters and in the field) are trained and ready at any time for an election.